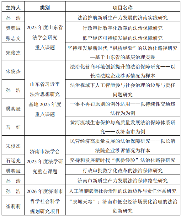
近日,交通法学院科研项目立项再获佳绩。中共山东省委政法委、中共山东省委全面依法治省委员会办公室、省法学会、省习近平法治思想研究基地、济南市法学会、济南市哲学社会科学办公室陆续公布了2025年度山东省法学会研究重点课题、山东省习近平法治思想研究基地2025年度重点课题、济南市法学会2025年度法学研究重点课题、2026年度济南市哲学社会科学规划研究项目、法治专项项目立项名单,我院共有十四项课题获批立项。项目立项名单如下:

交通法学院高度重视项目申报工作,以习近平法治思想为指引,以服务平安山东法治山东建设需求为导向,紧密结合区域经济社会发展实际与学院学科特色优势,精心组织动员骨干教师申报课题。学院多次召开项目申报专题研讨会,邀请校内外专家对申报书撰写进行指导,为课题成功立项奠定了坚实基础。此次科研成果的突破,涵盖了多个前沿与重点领域,不仅是对我院教师科研能力和学术水平的充分肯定,也彰显了学院在服务地方法治建设、推动法学理论与实践深度融合方面的积极作为。学院将以此为契机,进一步优化科研组织模式,加强有组织科研,深化产学研融合,完善支撑服务体系,力争在未来产出更多具有原创性、标志性的重大科研成果,为地方法治建设提供理论支持和决策参考。
版权所有©山东交通学院
地址:济南市长清区大学科技园海棠路5001号/电话:0531-80683955/Copyright©2010-2013 [管理入口] 邮编:250300